English
网站地图
联系方式
首页
走进苏派
集团概况
企业文化
发展历程
企业故事
营销网络
品牌优势
在线加盟
组织机构
资料下载
核心企业
苏派服装
啄木鸟西服
鼎泰服装
拉斐公子
佳泰电子
行业优势
我们的工艺
我们的质量
我们的版型
我们的设计
我们的服务
我们的设备
产品展示
行业制服
外贸产品
男女西装
男女大衣
市场产品
衬衫
休闲男装
新闻中心
企业新闻
企业视频
文体活动
人力资源
人才理念
人才招聘
企业荣誉
企业荣誉
客户赞誉
联系方式
服务承诺
客户留言
联系我们
产品展示
产品展示
行业制服
外贸产品
男女西装
男女大衣
市场产品
衬衫
休闲男装
首页
/
产品展示
/
市场产品
市场产品
枪驳领修身男西装
针织修身男西装
修身男西装
修身男西装
棉麻休闲男西装
格子男西装
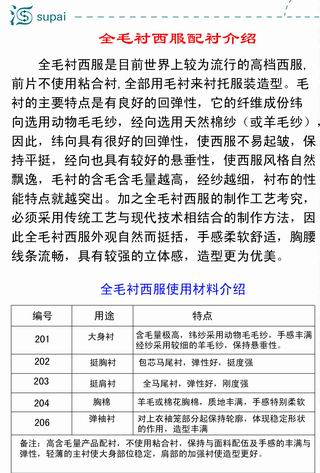
全毛衬西装简介
全毛衬男西装
全毛衬男西装
男西装
上一页
下一页
第1页
第2页
第3页